1.1 NINJ1 mediates plasma membrane rupture during lytic cell death
https://www.nature.com/articles/s41586-021-03218-7
Year: 2021
Nobuhiko Kayagaki, Opher S. Kornfeld, Bettina L. Lee, Irma B. Stowe, Karen O’Rourke, Qingling Li, Wendy Sandoval, Donghong Yan, Jing Kang, Min Xu, Juan Zhang, Wyne P. Lee, Brent S. McKenzie, Gözde Ulas, Jian Payandeh, Merone Roose-Girma, Zora Modrusan, Rohit Reja, Meredith Sagolla, Joshua D. Webster, Vicky Cho, T. Daniel Andrews, Lucy X. Morris, Lisa A. Miosge, Christopher C. Goodnow, Edward M. Bertram & Vishva M. Dixit
Affiliation with Genentech
Summary, novelty, and main findings:
- Plasma membrane rupture, why do we care?
- Final cataclysmic event in lytic cell death -> release DAMPS (damage-associated molecular patterns) that propagate the inflammatory response.
- Underlying mechanisms of PMR to propagate and inflammatory response
- Unknown mechanism before this occurs
- Thought about as a passive event
Fig. 1: Forward genetic screen identifies a mutation in Ninj1 that abolishes PMR.

- The main evidence for this figure is that they did a forward-genetic screen of randomly mutagenized mice to identify that NINJ1 prevents LDH release in some way (a and d).
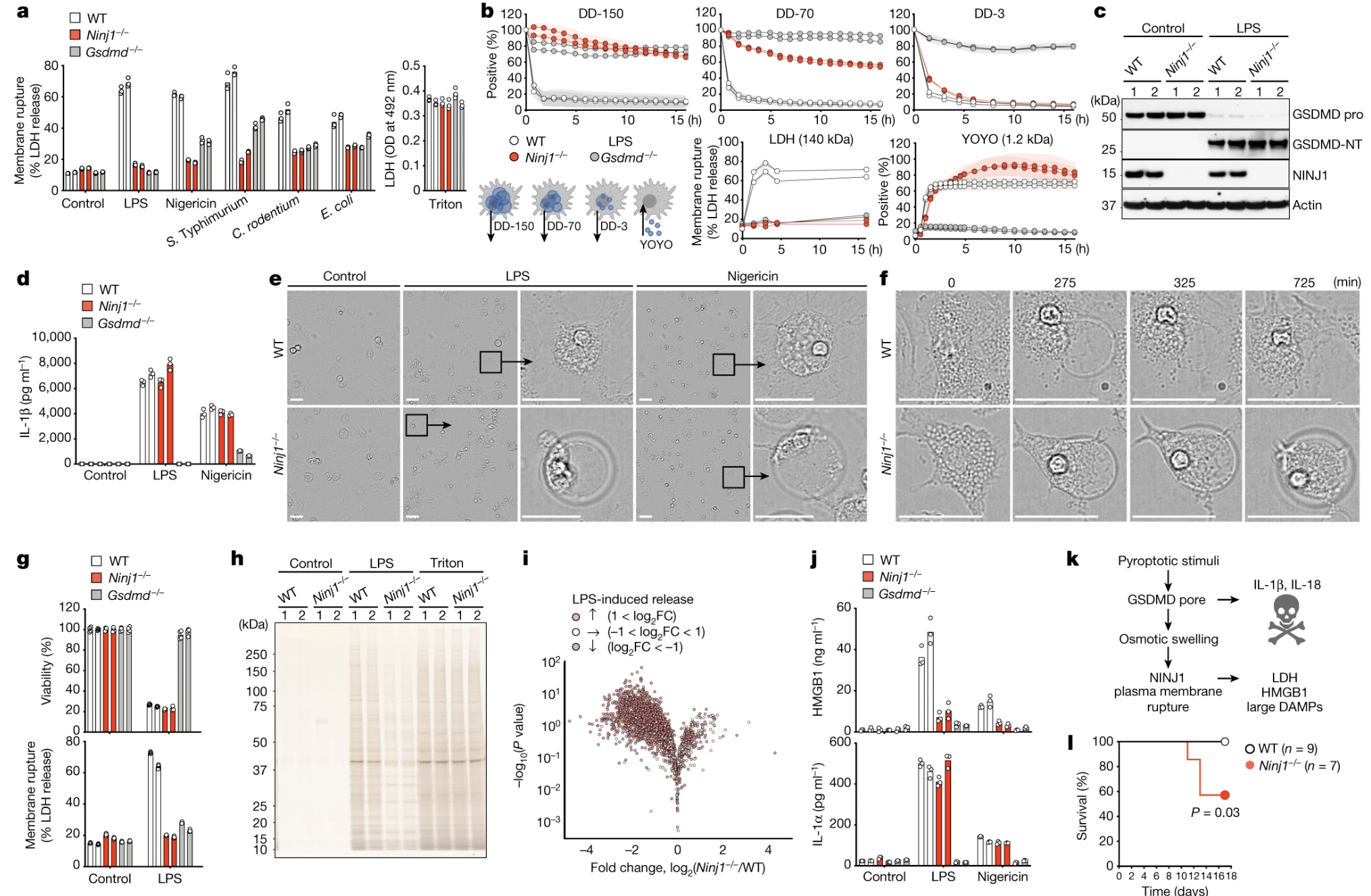
Fig. 2: NINJ1 is essential for pyroptosis-related PMR.

- A measured LDH release compared to different reagents. LPS and nigericin induce the pyroptotic pathway, the 3 bacteria should induce gsdmd, and triton is the 100% + control if they ruptured the whole cell, a little weird that they had these at different scales so it’s weird to try and compare the data
- B here they had dextran electroporated into cells, then measured their release of the dyes and found that for larger dextran molecules, the fluorescence stayed in the cell except for very small molecules that can typically get out through gsdmd pores and yoyo which is a small dye that can be absorbed also through small gsdmd forme pores
- C western blot to show that gsdmd is being activated and cleaved regardless of ninj1
- D also showing that gsdmd pathway is working because il-1b is being released but not in the case of gsdmd ko
- E and f show that the cells in WT shrivel up after bursting, but this is not the case for ninj1 where it remains swelled
- G quantifying viability of these cells via release, which we see that cells that are not triggering pyroptosis survive
- H triggering the pathways shows that ninji1 ko cells are not releaseing as much content
- I looked at how much content is released from lps exposure, we see that wt cells release a lot compared to ninj1 -/-
- J looked at release of DAMPs and see that those are not released when triggered with lps, but also other pyroptosis inducing agent dependent on gsdmd shows release
- K pathway
- L survival curve of mice that were exposed to C. rodentium
- Overall summary, we are distinguishing that NINJ1 KO triggers cell death independently from GSDMD
- Weakest figure is I think is I, and k was unnecessary, e and f were hard to really see, fluorescent microscopy would be a better metric with the quantification.
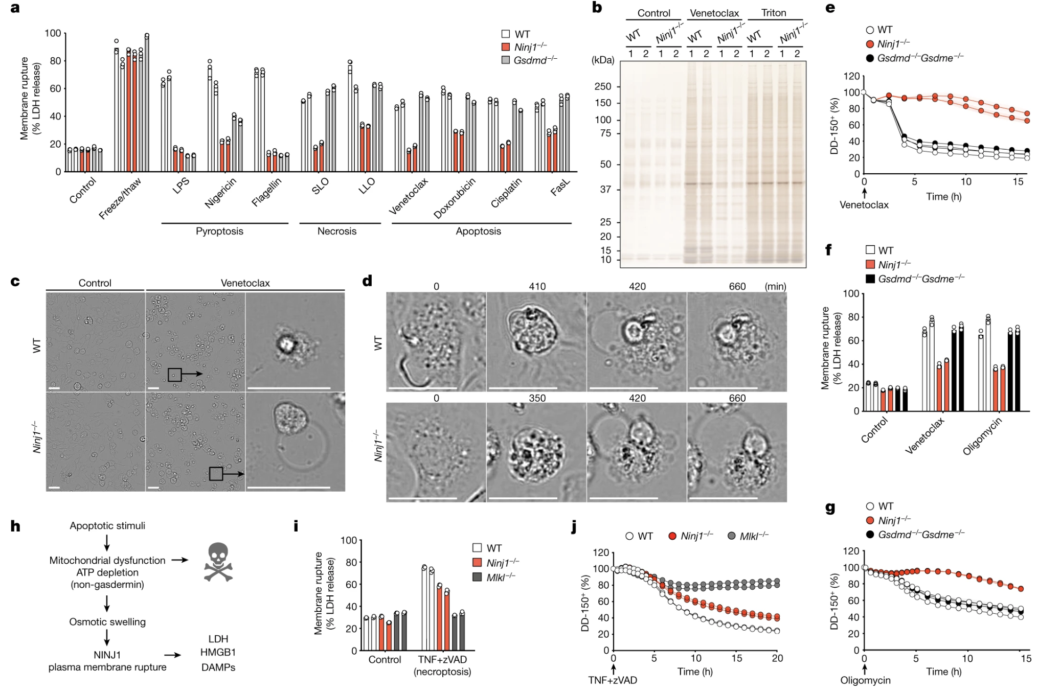
Fig. 3: NINJ1 has a global role in PMR induction.

- A Looking at LDH release over a multitude of different reagents that trigger different pathways to see if LDH is triggered via other pathways, this might be the most straightforward way to approach this problem
- B to show that NINJ1 prevents PMR in different pathways
- C and D again showing the ballooned vs shrived phenotype
- E same deal with dextran
- F showing that this death is independent of gsdmd or e and that ko of both restores normal function, but not in the case of ninj1 ko
- Gh same deal with looking at release of dextran
- i and j, when subjected to MLKL dependent necroptosis via TNF (induce necroptosis) and zVAD (pan caspase inhibitor), there is release of LDH
- The most important figures I think were a, I, and j, maybe c and d, but again better quantification would be ideal In this case
- I would have liked to have seen more with i and j, they make the argument that because of this data that potentially there is oligomerization occurring to induce pmr
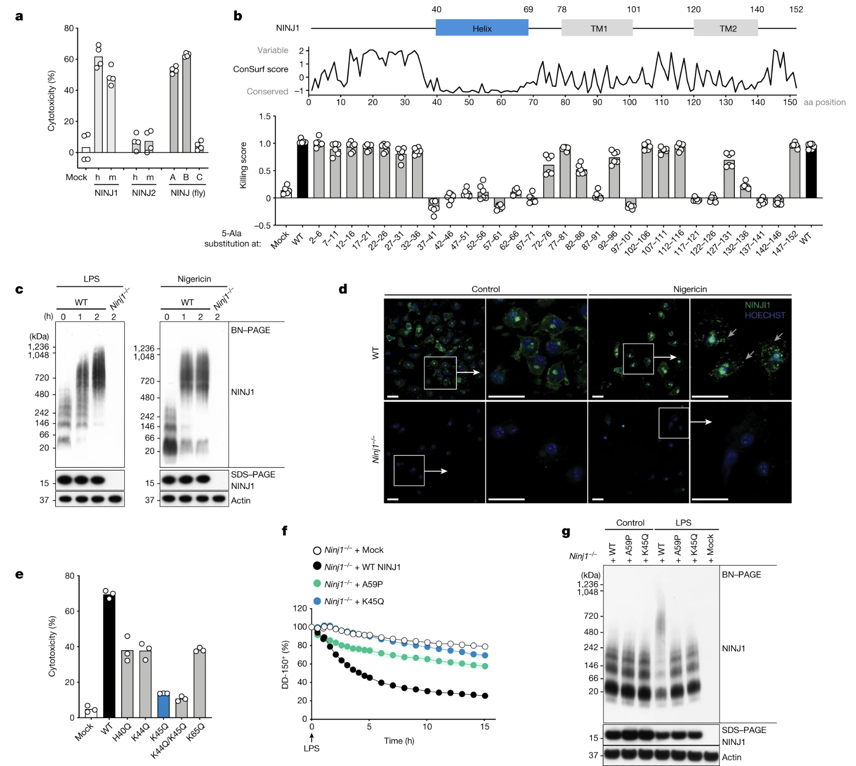
Fig. 4 NINJ1 oligomerizes for induction of PMR.

- A They show cytotoxic release of LDH when there is ectopic expression of NINJ1 in hek293T cells
- B They did scanning mutagenesis and found that the extracellular domain is cruicial for this killing event
- C native page to see how it may oligermize, they show that there’s this big band here and they are inferring that this means it can exist in states where multiples come together
- D show the actual clustering with spekle like assemblies, but kinda hard to tell
- E F G, In the amphipathic helices such as α-synuclein and anti-microbial peptides (including Melittin bee venom) disrupt phospholipid bilayer membranes by an unknown mechanism in which positively charged residues have crucial roles
- did mutatgensis of the postitively charged NINJ1 residues to the non-charged amino acids to uncover mutations that may impair NINJ1 cytotoxicity, and indeed that is seen in the blue. There is restored function in f, there is no oligermization in g.
- Summary: I think this figure was pretty good, it had all the key components needed to tell the story
Conclusion
- Uncover that NINJ1 is important in promoting PMR
- Forward-genetic screen of randomly mutagenized mice to discover NINJ1
- NINJ1 -/- macrophages had impaired PMR response to diverse inducers of pyroptotic, necrotic, and apoptotic cell death, unable to release numerous intracellular proteins including HMGB1, LDH
- Ninj1 -/- macrophages died with distinctive and persistent ballooned morphology, defective disintegration of bubble-like herniations
- NINJ1-/- mice were more susceptible to infection with Citrobacter rodentium, a role for RMP in anti-bacterial host defense
- PMR is no longer thought of as a passive event and has evolutionary conserved mediators such as NINJ1 to release DAMPs to propagate inflammation
- NINJ1 may be a therapeutic benefit
- Did they really show that this was a pyroptotic event? Based on this description, this is more of necroptotic